C07EDP低功耗蓝牙模组 BLE 5.4 自拍杆 串口数据透传模块
C07EDP是一款由光明谷开发的低功耗蓝牙模组,内置蓝牙低功耗SoC。该SoC集成32位120MHz RISC-V处理器核心,72KB RAM,2Mbit Flash和高性能2.4 GHz射频收发器。广泛应用于物联网、自拍杆、放丢器、智能语音遥控器、BLE透传模块、USB Dongle。
C07EDP是一款由光明谷开发的低功耗蓝牙模组,内置高性能的蓝牙低功耗SoC。该SoC集成AIOT蓝牙智能设备的所有要素,其中包括32位120MHz RISC-V处理器核心,72KB RAM,2Mbit Flash和高性能2.4 GHz射频收发器。C07EDP内置MIC放大器,Sigma-Delta ADC,USB,数字接口,集成LDOs,DCDC转换器,支持2-5.5V供电范围,使其成为一个完整的低功耗蓝牙SoC解决方案,如物联网、自拍杆、放丢器、智能语音遥控器、BLE透传模块、USB Dongle。


内部框图


引脚编号 | 名称 | 类型 | 功能 |
1 | VCC | PWR | VBAT主电源输入,锂电池充电输出 |
2 | GND | GND | 接地 |
3 | RX | I/O | USB数据负\ADC6\PB4\Key scan 2\Key scan 3\ADC9\1bit DAC Output\ADC0\SDCMD-G1\PA2\ADC1\TK1\PA3\RX |
4 | TX/VUSB | PWR I/O | VUSB充电输入引脚\升级口\PB9\TX |
5 | UPD | I/O | 升级口 \ 日志输出\USB数据正\PB3\MIC\ADC6\PB0 |
6 | PWRKEY | I/O | 按键输入: PWRDOWN 模块唤醒 \ 长按(接地) 10s 复位 \ TK0 唤醒 \ADC 按键 \ 开关机按键 |
注:
符号 | 特性 | 最小值 | 典型值 | 最大值 | 单位 | 条件 |
VUSB | 锂电池充电输入 | 4.5 | 5.0 | 5.5 | V | - |
VBAT | 电源输入 | 2 | 3.3 | 5 | V | - |
VDDIO LDO 特性参数 | ||||||
VDDIO | 3.3V LDO 电压输出 | - | 3.3 | - | V | 轻载条件 |
△VVDDIO | 输出偏差 1-σ | - | 13 | - | mV | VDDIO = 3.3V |
ILOAD | 最大输出电流 | - | - | 150 | mA | VBAT = 3.6V |
ISC | 短路电流限制 | - | - | 580 | mA | VBAT = 3.8V |
VDDBT LDO/BUCK 特性参数 | ||||||
VDDBT | 1.2V LDO 电压输出 | - | 1.25 | - | V | 轻载条件 |
△VVDDBT | 输出偏差 1-σ | - | 6 | - | mV | VDDBT = 1.2V |
ILOAD | 最大输出电流 | - | - | 180 | mA | VBAT = 3.0V |
ISC | 短路电流限制 | - | - | 380 | mA | VBAT = 3.8V |
VDDCORE LDO 特性参数 | ||||||
VDDCORE | 0.8V LDO 电压输出 | - | 1.1 | - | V | 轻载条件 |
△VVDDCORE | 输出偏差 1-σ | - | 6 | - | mV | VDDCORE = 1.1V |
ILOAD | 最大输出电流 | - | - | 75 | mA | VBAT = 3.0V |
ISC | 短路电流限制 | - | - | 680 | mA | VBAT = 3.8V |
特性 | 描述 | 最小值 | 典型值 | 最大值 | 单位 | 条件 |
Maximum Transmit Power | 最大发射功率 | - | 8 | 9 | dBm | - |
RMS DEVM | 均方根偏差 | - | 5.5 | - | % | 最大 TX 功率,2-DH5 数据包 |
Peak DEVM | 峰值偏差 | - | 12.5 | - | % | - |
Sensitivity @ 1M BLE | 1M 速率下的灵敏度 | - | -94 | - | dBm | 误码率(BER)= 0.1%,NAK=30% 使用 37Bytes 数据包 |
Sensitivity @ 2M BLE | 2M 速率下的灵敏度 | - | -91.5 | - | dBm | 误码率(BER)= 0.01%,NAK=30%使用 37Bytes 数据包 |
模式 | 特性 | 最小值 | 典型值 | 最大值 | 单位 | 条件 |
DC-DC LDO | TX RF 电流P=0dBm | - | 27 | - | mA | VBat=3.3V |
RX RF 电流 | - | 23 | - | mA | ||
睡眠电流 RAM 保存 | 4.1 | μA | ||||
深度睡眠电流 | 2 | μA | ||||
关机 | 1.5 | μA | ||||
Sniff | 80 | μA | 500ms 间隔 | |||
Discoverable | 105 | μA | 500ms 间隔 |

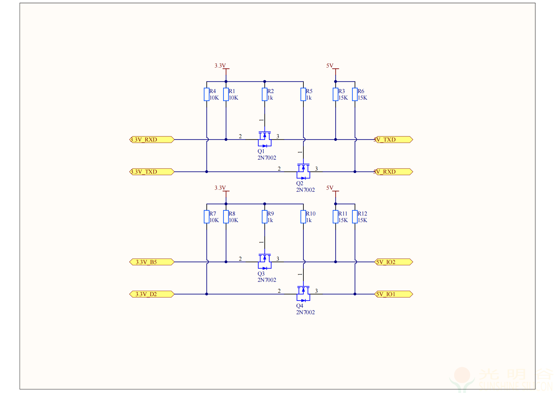
本示例利用 NMOS 管和内嵌的体二极管实现数据的双向通信。

本示例利用 NPN 三极管实现数据的单向通信。

ESOP8,尺寸:20.425×15.618×2.55,引脚间距 e = 2.54mm

PCB 开源:https://oshwhub.com/sunsilicon/c07edp_ble
模块规格书:C07EDP BLE 低功耗蓝牙模块规格书_SUNSHINE SILICON
内置SOC: C07EDP BLE 5.4 SOC 串口透传低功耗蓝牙芯片_电子元件_SUNSHINE SILICON
资料下载: C07EDP BLE 5.4 SOC 串口透传低功耗蓝牙芯片 Datasheet 规格书原理图下载_资料下载_SUNSHINE SILICON
我们提供了多种固件供大家测试参考 1、BLE 串口数据透传-----BLE 串口数据,波特率115200,按键无效, 无电池管理 2、自拍杆-----单击拍照, 双击打开相机APP, 长按10s关机,有电池管理,单节锂电充电功能,电池电量上传(串口无效) 3、抖音刷屏遥控器-----单击下翻,双击上翻,长按点赞, 长按10s关机,有电池管理,单节锂电充电功能,电池电量上传,(串口无效) 需求更多功能请联系我们定制开发, 可免费定制开发,提供烧录和编带服务 。